Η κυβερνοασφάλεια βρίσκεται πλέον στο κέντρο της ψηφιακής ζωής μας. Από τα πιο απλά λογισμικά μέχρι τα πλέον σύνθετα οικοσυστήματα υποδομών και data centers, όλα εξαρτώνται από το αν και κατά πόσο είναι ανθεκτικά σε κυβερνοεπιθέσεις. Η εμπειρία των τελευταίων ετών δείχνει ξεκάθαρα ότι τα μέτρα ασφαλείας που προστίθενται εκ των υστέρων δεν αρκούν. Οι επιθέσεις εκμεταλλεύονται κενά που υπήρχαν ήδη στον σχεδιασμό, στα πρότυπα και στις αρχικές επιλογές. Εδώ ακριβώς έρχεται το Security by Design: μια φιλοσοφία που ενσωματώνει την ασφάλεια από την πρώτη στιγμή, καθιστώντας την αναπόσπαστο μέρος της αρχιτεκτονικής κάθε συστήματος.
Η έννοια του Security by Design δεν είναι καινούρια, αλλά τα τελευταία χρόνια έχει αποκτήσει νέα βαρύτητα. Οι κανονιστικές απαιτήσεις στην Ευρωπαϊκή Ένωση, με παραδείγματα όπως η NIS2 Directive, ο Cyber Resilience Act και ο DORA, υποχρεώνουν πλέον οργανισμούς και κατασκευαστές να αποδεικνύουν ότι έχουν λάβει υπόψη την ασφάλεια καθ’ όλο τον κύκλο ζωής των προϊόντων και των υπηρεσιών τους. Παράλληλα, διεθνείς φορείς όπως η CISA στις Ηνωμένες Πολιτείες αναδεικνύουν την ανάγκη για secure by default και για μετάβαση σε memory-safe languages, ώστε να μειωθούν οι κατηγορίες ευπαθειών που ευθύνονται για το μεγαλύτερο μέρος των επιθέσεων.
Η σημασία αυτής της προσέγγισης γίνεται ακόμα πιο φανερή αν δούμε τις οικονομικές και επιχειρησιακές συνέπειες των παραβιάσεων. Η ετήσια έκθεση της IBM για το κόστος των παραβιάσεων δεδομένων καταγράφει μέσο κόστος σχεδόν πέντε εκατομμυρίων δολαρίων ανά περιστατικό, με το ποσό να αυξάνεται σημαντικά σε κλάδους υψηλής κρισιμότητας όπως η υγεία και οι χρηματοπιστωτικές υπηρεσίες. Την ίδια στιγμή, η ENISA καταγράφει ότι οι περισσότερες σοβαρές επιθέσεις του 2024 προήλθαν από αδυναμίες στο στάδιο του σχεδιασμού ή από αλυσίδες εφοδιασμού λογισμικού όπου έλειπε η διαφάνεια. Η περίπτωση του Log4Shell υπήρξε χαρακτηριστική: μια μικρή βιβλιοθήκη ανοιχτού κώδικα που χρησιμοποιούσαν χιλιάδες οργανισμοί σε όλο τον κόσμο οδήγησε σε κρίση διεθνούς κλίμακας. Η απουσία Security by Design στην αλυσίδα ανάπτυξης είχε ως αποτέλεσμα μια ευπάθεια να γίνει παγκόσμια απειλή.
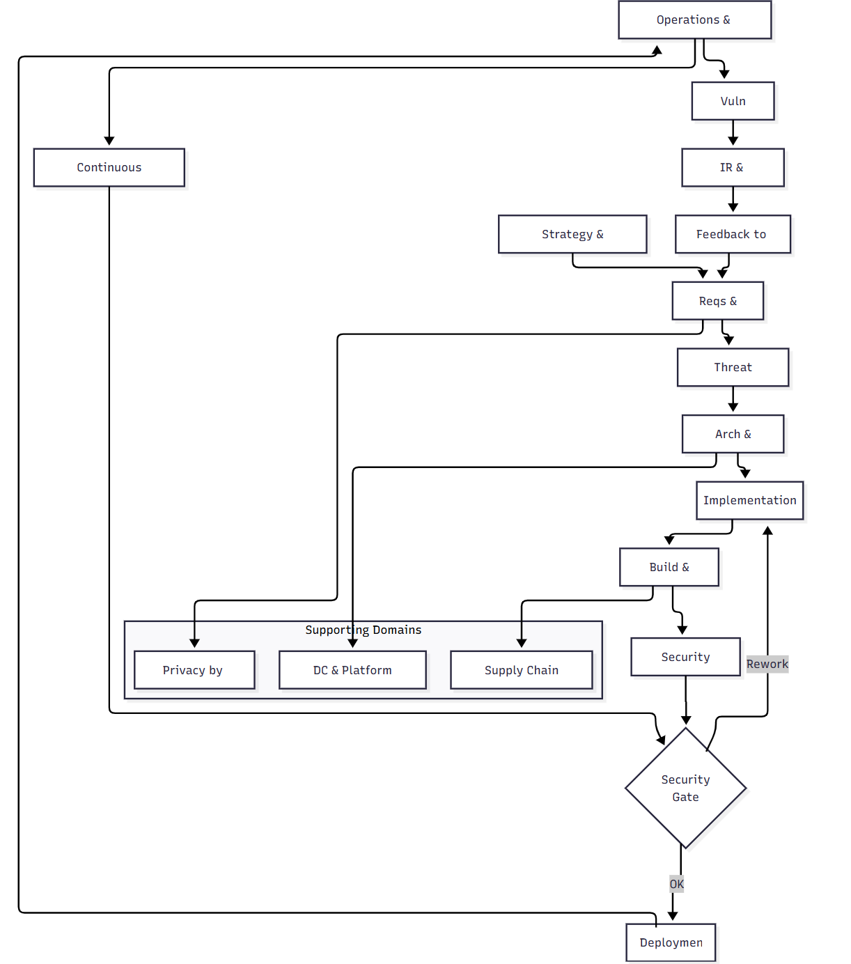
Το Security by Design λειτουργεί σε πολλά επίπεδα. Στον σχεδιασμό λογισμικού, σημαίνει ότι η ασφάλεια αντιμετωπίζεται ως απαίτηση ισότιμη με την απόδοση ή τη χρηστικότητα. Οι developers εκπαιδεύονται σε secure coding, τα pipelines ανάπτυξης περιλαμβάνουν αυτοματοποιημένους ελέγχους και η λογική του DevSecOps ενώνει τις ομάδες ανάπτυξης, λειτουργίας και ασφάλειας σε έναν ενιαίο κύκλο συνεχούς βελτίωσης. Στο επίπεδο των υποδομών, ειδικά στα data centers, Security by Design σημαίνει αρχιτεκτονική ανθεκτική σε αποτυχίες, κρυπτογράφηση δεδομένων σε κάθε στάδιο, ισχυρή απομόνωση (segmentation), αλλά και φυσική ασφάλεια, όπως προβλέπουν τα ευρωπαϊκά πρότυπα EN 50600 και ISO/IEC 22237. Στο οργανωτικό επίπεδο, σημαίνει διαδικασίες που λαμβάνουν υπόψη την ευθύνη για ευπάθειες στην εφοδιαστική αλυσίδα, την παραγωγή και τη διάθεση SBOMs και VEX για κάθε προϊόν, και την υιοθέτηση Zero Trust σε όλο το δίκτυο.
Δεν είναι όμως μόνο τεχνική υπόθεση. Το Security by Design συνδέεται άμεσα και με την προστασία της ιδιωτικότητας. Το GDPR, ήδη από το άρθρο 25, επιβάλλει το Privacy by Design, δηλαδή την ενσωμάτωση μέτρων όπως η ελαχιστοποίηση δεδομένων και οι ασφαλείς προεπιλεγμένες ρυθμίσεις ήδη από το στάδιο του σχεδιασμού. Στην εποχή της τεχνητής νοημοσύνης και της ανάλυσης τεράστιων όγκων δεδομένων, η ενσωμάτωση αυτών των αρχών δεν είναι απλώς νομική υποχρέωση, αλλά και προϋπόθεση για να διατηρηθεί η εμπιστοσύνη πολιτών και καταναλωτών.
Η υλοποίηση της φιλοσοφίας δεν είναι εύκολη. Συχνά οι οργανισμοί διστάζουν να επενδύσουν σε αυτήν, θεωρώντας ότι θα αυξήσει το κόστος ή θα καθυστερήσει την κυκλοφορία νέων προϊόντων. Όμως η εμπειρία δείχνει ότι το κόστος της πρόληψης είναι πολύ μικρότερο από το κόστος μιας μεγάλης παραβίασης ή μιας ρυθμιστικής κύρωσης. Επιπλέον, οι διεθνείς βέλτιστες πρακτικές, όπως το NIST Secure Software Development Framework ή τα εργαλεία της OWASP, προσφέρουν ώριμες μεθοδολογίες που μειώνουν την πολυπλοκότητα και επιτρέπουν σταδιακή υλοποίηση.
Το Security by Design είναι τελικά μια στρατηγική επιλογή που καθορίζει την ανθεκτικότητα ενός οργανισμού. Δεν είναι μια τάση ή μια θεωρητική προσέγγιση· είναι ο μόνος δρόμος για να μπορέσουν οι επιχειρήσεις, οι δημόσιοι φορείς και οι πάροχοι κρίσιμων υποδομών να αντέξουν τις επιθέσεις του μέλλοντος, να συμμορφωθούν με τις κανονιστικές απαιτήσεις και να διατηρήσουν την εμπιστοσύνη των πολιτών και των πελατών τους. Η επένδυση σε Security by Design δεν προστατεύει μόνο συστήματα· προστατεύει την ίδια την επιχειρησιακή συνέχεια, τη φήμη και, τελικά, τη βιωσιμότητα κάθε οργανισμού που δραστηριοποιείται στον ψηφιακό κόσμο.

